军校or警校两大“体系体例内”报考方针就业差别

2026-01-05 20:27
分享:

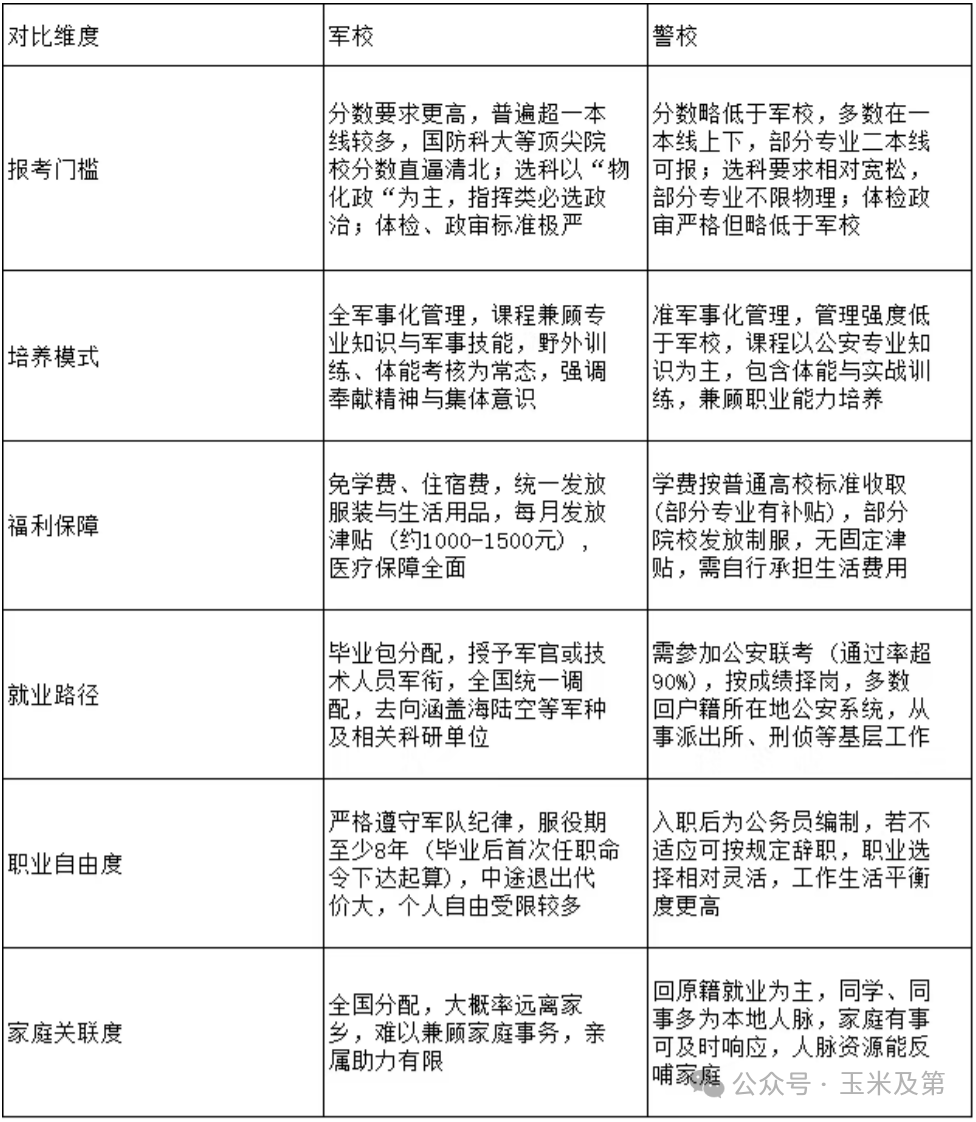
  军校、福利系统、晋升径、职位分派等方面具备较着区别,虽然同属“不变型”赛道,但此后的结业去向、工做形态亦会有较大差别,每个学生正在选择报考方针前必需厘清此中的环节要点。2025年本科条理戎行招生院校共有22所,陆军特种做和学院、陆军边海防学院、特种学院、海警学院4所院校退出间接招生,新增设陆军军种大学、消息援助部队工程大学、联勤保障部队工程大学3所招生院校。各校总招生打算约为16708人(发展军官,不含空军招飞等其他招生体例),取2024年根基持平。所谓“发展军官”即指各军校正在本科提前批次中设立的招生专业及打算名额,只要成为“发展军官”的考生,才能享受结业后间接分派入伍等一系列福利选项。自2025年起,军校所有招生专业不再区分“批示类”和“非批示类”,同一采纳“专业名称”+“培育方针”的形式对外发布招生简章。“专业名称”对应最新国度取戎行院校通俗本科专业目次,“培育方针”对应本科结业后初次任职的岗亭标的目的,旨正在帮帮考生从入学之初就能清晰规划将来职业前途。军校专业招生皆有严酷的选科,“物+化+政”的组合根基能笼盖绝大部门专业标的目的。比拟警校,军校的登科分数线遍及更高,超出特招线分以上。军校招生正在审查、身体前提、心理测试等方面都有特殊要求,任何一个环节呈现问题都可能前功尽弃。参照2025年《戎行院校招收体格查抄尺度》来看,大都院校和专业要求裸眼目力不低于4。5,矫无视力不低于4。9(矫副手术需至多提前半年进行);男性身高要求165cm以上,女性160cm以上;BMI数值也有同一参考尺度。正式调查法式一般从高考竣事后便随即起头,次要审核考生本人及家庭的立场、征信环境、有无犯罪记实等。部门院校还会加试体能测试及心理测试,确保考生身心方面全数健康才能成功入学。思惟扶植也是报考军校的必备环节,比拟通俗大学,军校一般地舆偏远、方圆封锁、规律束缚严酷、日常锻炼单调,对学生的自理能力、抗压能力、顺应能力都提出了更高要求,若是感觉本人无法接管这些前提,家长也应帮帮孩子成立准确不雅念,对军谋生活既不美化,也不强调。别的,军校结业进入部队必需服役满8年才可申请改行,且岗亭去向为全国同一分派,很可能持久驻守边远地域,需做好背井离乡的预备。总之,军校生免膏火、有补助、包分派、有岗有编、福利齐备,但必需接管至多8年远离家人的服役期,学业压力大,工做前提苦,报考好坏势均十分较着。切莫一时兴起、轻率决定。全国的警校每年招生规模大、专业设置多,且院校地区分布普遍,考生可优先挑选本身户籍所正在地的警校填报,一方面省去“异地上学”的辛勤,另一方面也便于结业后就近接管岗亭分派。虽然每年结业的警校生90%以上可获得系统编制,但绝非100%都能进入体系体例内,有必然比例的学生会由于各类缘由最终被裁减掉,因而警校不完全等于考公“安全箱”,所以日常学业不克不及松弛,各类查核要认实看待。最主要的是,警校生必需正在结业前加入“联考”才能入编就业,并按照联考绩绩决定工做去向。而目前全国只要28所本科警校和8所专科警校的学生有资历报名联考。换言之,若是填报这36所以外的警校,就无法享受“包分派”的福利,只能通过社会聘请等其它体例另寻从警路子了。像地方司法学院这类由司法部曲属的高校并不属于系统,办学性质取警校分歧,结业生需加入司法联考而非联考。警校生将来对口进入机关岗亭工做,司法考生则去往司法行政相关部分的岗亭工做。别的,警校傍边也不是所有专业都能加入联考然后获得岗亭取编制,只要报考学类和手艺类的响应专业,将来才实正有资历“穿上”。学类(意愿报考必选)共含23个专业,20个能够加入联考,别离是治安学、侦查学、边防办理、禁毒学、警犬手艺、经济犯罪侦查、边防批示、保镳学、谍报学、犯罪学、办理学、涉外警务、国内平安、警务批示取和术、手艺侦查学、工做、移平易近办理、收支境办理、反恐警务、铁警务。手艺类(意愿报考必选物理+化学)共含12个专业,7个能够加入联考,别离是刑事科学手艺、交通办理工程、平安防备工程、视听手艺、收集平安取法律、数据警务手艺,食物药品犯罪侦查手艺。所以,譬如海警法律、消防批示、消防工程、抢险救援批示取手艺、火警勘查、核生化消防等海警或消防标的目的的专业,亦无法加入联考。这类学生附属国度应急办理部或部队,只能通过国考或征兵等渠道去争取公事员编制。由此可见,只要准确进入36所警校的27个专业,才具备报名联考的前提,间接拿到体系体例内就业机遇。因为警校凡是严酷转专业,因此正在填适意愿时就务必选准方针,避免错报。警校招生同样有体测和政审环节,查核内容取形式跟军校雷同。但相对来说,警校的办理模式比军校更宽松矫捷一些,学生能获得较多的小我空间,且结业分派方面会优先放置前往客籍就职,既享受公事员待遇,又兼顾家庭,完满实现工做取糊口的“双向奔赴”。若考生成就拔尖(超一本线分以上),具备家国情怀取奉献,能接管持久异地工做和严酷规律束缚,且家庭经济情况一般、需依托福利补助完成学业的,或对军事科技、批示办理等范畴感乐趣的,优先保举报考军校。若考生成就正在一本线上下浮动,逃求相对矫捷的工做节拍,家庭有能力承担高档教育膏火,当地人脉资本较广,但愿通过不变的岗亭兼顾职业成长取小我糊口的,更适合报考警校。正在高考提前批意愿中,军校和警校只能选择其一,因而必需做好规划决策,既不盲目逃逐“编制热”,又尽量婚配实正在的报考意向。只要充实阐扬本身特点及乐趣劣势,才能正在将来的职业道上走得更稳、更远。前往搜狐,查看更多。

热销产品


置顶